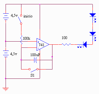
CIRCUITO INTEGRADOR

Este circuito incrementa la intensidad de iluminación de los LEDs conforme se va cargando el condensador, para realizar nuevamente el proceso descargue el condensador por medio de S1.

Pagina Principal