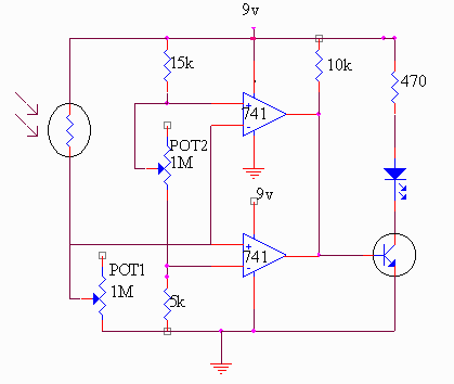
MEDIDOR PROGRAMABLE DE LUZ

Ajuste P1 y P2 de modo que el LED encienda cuan- do la luz en la fotocelda este por encima o por debajo de cualquier nivel deseado.

Pagina Principal