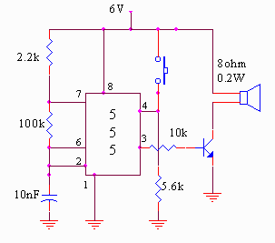
GENERADOR DE TONOS 2

Al presionar el pulsador se escuchara un tono en el parlante.

Pagina Principal