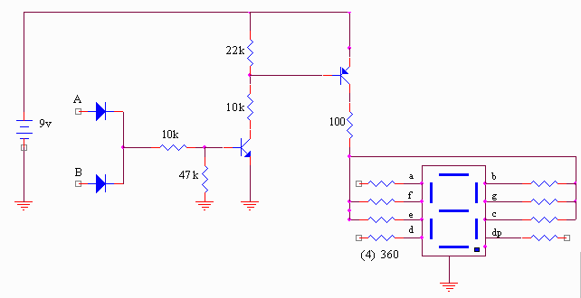
CIRCUITO OR EN BASE A DIODOS Y TRANSISTORES
En este caso la salida sera alta si alguna de las entradas A o B este en alto(+) logica positiva y el diplay mostrara una H, esto es asi pues si alguna entrada tiene un voltaje + polarizara directamente al transistor, de entrada y este a su vez polaarizara al de control.
