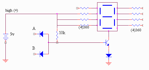
PUERTA NAND CON DIODOS Y UN SOLO TRANSISTOR

En este caso el DISPLAY mostrara una L, hasta que una de la entradas se cero, es decir la salida es baja si A y B son altas, notamos ademas el uso de un solo transistor, de aqui su gran popularidad.

Pagina Principal