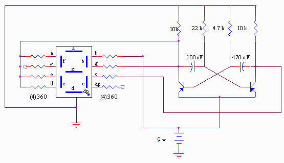
OSCILADOR USANDO DYSPLAY

Este circuito muestra en el display 1 y 2, alternadamente, cambiando el valor de los condensadores se cambia también la frecuencia de oscilación.

Pagina Principal