A process model of leadership
Informal leadership at individual level is called opinion leadership, and informal leadership at organization level is simply named leadership.
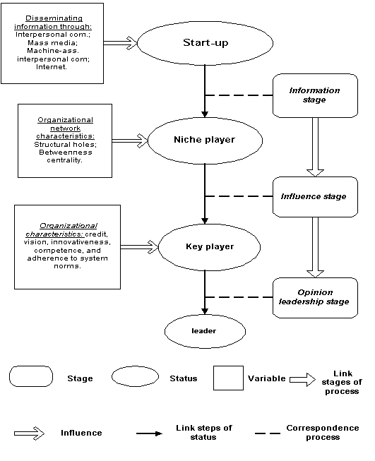
The process of leadership may be made up of the three sequential stages: information, influence and opinion leadership. The process is a discrete process like a counting process.
At individual level, an informant must be a common group member, but a common group member may not be an informant. Similarly, an influencer must be an informant, but an informant may not be an influencer. An opinion leader must be an influencer, but an influencer may not be an opinion leader.

The process model of leadership at individual level
109 individuals from 12 groups in Singapore & China's 8 organizations were surveyed to test the model. The results considerably confirm the initial theoretical model by using structural equation modeling analysis.

The leadership process model at organizational level is slightly different from that at individual level in which the players are organisations.

The process model of leadership at organizational level
According to the process model of leadership, a possible interpretation on the success of Microsoft Corporation can be rendered. Dayton (1997) argues that the secret weapon behind Microsoft's success is effective communications. Microsoft generally has extremely high expense on communicating its innovations. For example, the company budgeted $200 million for marketing Win95 and spent $12 million to buy the rights for using the Stones song Start Me Up in television. At the same time, Microsoft bought television airtime in 70 U.S. broadcast markets to show 30-minute commercials touting Windows 95 (The Detroit News, August 20, 1995). Microsoft is well known for successfully establishing its worldwide public relations network and customer-centered service network. Many dedicated customer units within Microsoft provide service for specific individual users. The other evidence is that the No. 2 leader in Microsoft, Steven Ballmer, is a recognized master in establishing public relations. There is no doubt that Microsoft has the expected organizational characteristics of leadership, particularly, innovativeness and vision. As the world's leading software provider, Microsoft has been striving to produce innovative products that meet customers’ evolving needs since its foundation in 1975. Bill Gates is famous for his vision. To some extent, Bill Gates' foresight and vision regarding personal computing have been central to the success of Microsoft and even the entire software industry. Certainly, the expected organization characteristics are quite different from the expected individual characteristics in nature.
Referring to the full text paper--PDF, 120K