|
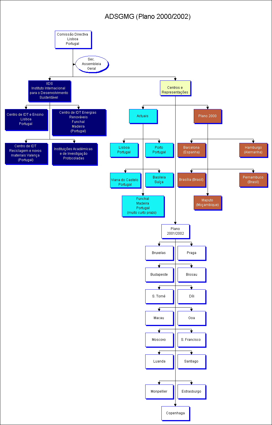
ÂMBITO GEOGRÁFICO
A ADSGMG - Associação para o Desenvolvimento Sustentável e para a
Gestão das Mudanças Globais tem a sua Sede em Lisboa - Portugal .
As actividades da Associação, de acordo com a sua Estratégia,
são acompanhadas pela presença geográfica de Centros
e/ou de Representações.
SERVIÇOS
É finalidade da Associação prestar serviços
à Sociedade em geral e aos seus Associados. Serviços que
contribuam para produzir uma relação cada vez mais saudável
entre as Sociedades Humanas e a Natureza de que fazem parte.
O leque de serviços prestados é necessariamente dinâmico
e aberto às sugestões e críticas de todos os cidadãos,
qualquer que seja a nacionalidade.
Os serviços prestados actualmente são-no por duas vias:
IDS-Iniciativas em Desenvolvimento Sustentável
IIDS - Instituto Internacional para o Desenvolvimento
Sustentável
Nestes serviços incluem-se:
Publicações
Periódicas em Edição Electrónica e Impressa
Actividade Editorial
Produção
de Indicadores/Benchmarks
Publicação
de Indicadores/Benchmarks
Divulgação
de Legislação Ambiental Nacional e Internacional
Divulgação
de Legislação de Protecção da Natureza e
da Biodiversidade Nacional e Internacional
Acompanhamento e Divulgação
das Convenções Internacionais relacionadas directa e indirectamente
com o Desenvolvimento Sustentável
Acompanhamento e Divulgação
da Evolução das Acções e Mercados associados
às Mudanças Globais e ao Protocolo de Kyoto
Colaboração
e recolha directa de informação sobre Cooperação
Norte-Sul e Sul-Sul
Apoio a acções
de Desenvolvimento Sustentável em qualquer nível de intervenção
Desenvolvimento Directo
de Acções de Desenvolvimento Sustentável em qualquer
nível de intervenção
Orientação
e apoio na implementação de Sistemas e Processos que contribuam
para o Desenvolvimento Sustentável, como Sistemas de Gestão
Ambiental, Ecoeficiência, Produtividade Total dos Recursos, Eficiência
energética, Estudos e Avaliação de Impacto Ambiental,
Contabilidade Ambiental, etc.
Apoio a acções
de Investigação Científica, Tecnológica
e Operacional perspectivadas ao Desenvolvimento Sustentável
Promoção
da Participação da Sociedade Global e dos seus Actores
no processo de melhoria da qualidade de vida na Terra
Participação
activa da defesa e valorização dos bens comuns da humanidade
Colaboração
no desenvolvimento dos valores e das instituições necessários
à melhoria contínua da vida, no respeito pelas identidades
e sistemas culturais e bióticos.
NOVIDADES
Esteja
atento a esta página. Pois prometemos-lhe grandes surpresas para
2000!

 
 


Back
to Top
vcxcbvcnvnmbm.m,-,.,.-.-.-lºç
fsxjgfdgfhsghsfhd sfhgh gfkfhfgfhfhfdhfdjhfdhjfd

Conservação
da Natureza
Projectos
de Melhoria de Qualidade de Vida
Apoio
à Conservação de Recursos Ecológicos
Sustentabilidade
Urbana
Projectos
de Desenvolvimento Sustentável
Florestação
e Luta contra a Desertificação
Projectos
de Civismo Ambiental
Criação
de Capacidade
Pré-Verificação
e Certificação de Projectos no âmbito do Protocolo
de Kyoto

Back
to Top

Comércio
de Emissões
Energias
Renováveis
Agricultura
Alimentação
Habitação
Transportes
Reciclagem
e Reutilização
Serviços
e Produtos para Novos Consumos e Hábitos de Consumo em Mudança



Back
to Top

Dossier
para Patrocinadores
|