The Circuit Design
The Circuit Diagram, also called the Schematic or Logic Diagram, maps out the electronics and connections in the most readily readable form. The designer needs to do background work while producing the Circuit diagram, researching specifications of components, interaction between components (especially timing and loading) physical packages, and arrangement of connector pin-outs. The circuit will often start on paper and finish in Computer Aided Design (CAD) format.
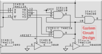
The finished circuit diagram, supported by notes if required, is the main reference document for the design.

Examples of circuits in their schematic version.
Many softwares are available in the market to assist the engineer in schematic drawing and designing. Typical professional packages that include schematic capture, PCB layout, and especially auto routing cost from $1000 to as much as $12,000. However, this isn't mass-market consumer software. There are some packages that cost less, but in general you lose capability with lower costs, especially since you will be designing PCBs for large manufacturers as well as small ones, quality should be the main concern.
One widely used program that can carry out these functions and more is AutoDesk's AutoCAD , and there is an add-in package to do PCB work called
The documentation for contains many good tips about using any software program to produce PCB artwork.
Some companies use a mix of softwares to produce better mechanical drawings and circuit designs. They prefer to use OrCAD and P-CAD as our primary board design tools, and AutoCad for 2-D mechanical drawings. OrCAD and PCAD utilize a sophisticated system of design rule checks, and create schematic-driven designs, ensuring the reliability of your end product. For this reason, it is recommended to create databases using schematics.
An Introduction
l Design Methods l Printed Circuit Board Etching l The Specifications l EMI-Firmware l EMI-Pilot Run lEMI PCB Layout l Equipment and Machinery used for PCB Manufacture l Back To Index