Elektronikseite:
Bleiakku-Unterspannungsabschaltung (aka Akkuwächter)
Zum Vergrößern klicken.
Die Schaltung basiert auf einem bistabilen Relais, das von einem Spannungswächter-IC (TL-7712) angesteuert wird.
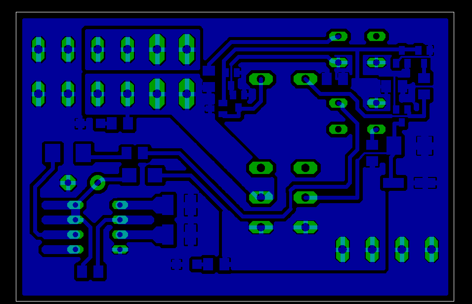
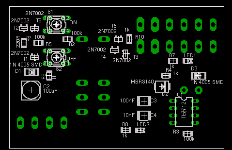
Der Schaltplan und Layout aus Eagle:
 
Zum Vergrößern klicken; Layout (links) seitenverkehrt, Bestückung für Unterseite (rechts) seitenrichtig.

Zum Vergrößern klicken; Bestückungsplan für Oberseite seitenrichtig.
Teileliste
Für die gezeigte Platine braucht man noch folgende Bauteile (Reichelt-Best.Nr.):
- 1 Fotoplatine, einseitig belegt
- 2 TASTER 3301 (oder TASTER 3301B oder TASTER 3301D)
- 1 T9-611P 10A (Sicherungsautomat 10 Ampere)
- 10 FSH-M2 6,35 (4 Flachsteckerhülsen bilden den Adapter für den Sicherungsautomat, plus 6 für die Anschlusskabel)
- 8 FS-P 6,35 (Faston 6,3 mm Printstecker)
- 1 MBRS 140 SMD (Diode)
- 2 SMD 1N 4005 (Diode)
- 6 2N 7002 SMD (Transistor)
- 1 TL 7712 DIP (IC)
- 1 GS 8 (IC-Sockel ("GS-SMD 8P" wenn erhältlich))
- 1 SMD-LED 1206 RT (LED, optional)
- 1 SMD-LED 1206 GN (LED, optional)
- 1 SMD-1812 100N (Kerko)
- 1 SMD-1812 10N (Kerko)
- 1 SMD ELKO 100/16 (Elko 100uF, SMD)
- 1 SMD ELKO 1,0/50 (Elko 1uF, SMD)
- 1 RAD 105 1.000/25 (Elko 1000uF)
- 3 SMD 1/4W 100k (Widerstand)
- 5 SMD 1/4W 1k ( " )
- 1 SMD 1/4W 220 ( " )
- 1 FIN 40.61.6 12V (Bistabiles Relais 16A)
Verantwortlich für diese Homepage: Deelkar
|